ESTIMATED WAIT TIME
Cette page d'aide concerne Studio. Ces informations sont également disponibles pour Desktop Studio.
|
|
Effectue des estimations éclairées du temps d'attente en fonction des données historiques d'une file d'attente de centre de contact. Cette action permet de gérer les attentes des contacts en communiquant le temps d'attente en amont dans le flux de routage. En outre, cette action vous permet de proposer d'autres méthodes de contact, telles que laisser un message vocal ou configurer un rappel, au cas où le contact ne souhaite pas subir un long temps d'attente. Les estimations créées par Estimated Wait Time peuvent être affectées par divers facteurs, notamment un changement soudain du nombre d'agents disponibles pour gérer les contacts, des pics de volume ou le mélange de contacts de longue durée et de courte durée dans une seule file d'attente. L'estimation vous fournit des données statistiques que vous pouvez utiliser pour créer l'expérience appropriée pour vos contacts. Cette action est un outil puissant pour vous aider à garder les appelants dans la file d'attente. Une bonne pratique consiste à ne jamais montrer l'heure estimée réelle au contact. Au lieu de cela, utilisez la boxe temporelle générale; par exemple, "Votre temps d'attente est inférieur à cinq minutes". |
Dépendances
-
Seuls les contacts qui passent par l'action Estimated Wait Time seront ajoutés aux calculs. Il est recommandé de placer l'action Estimated Wait Time juste après l’action Reqagent.
Lorsque vous utilisez cette action dans un script d'élément de travail, elle peut être utilisée pour la logique de décision lorsque le contact est en file d'attente.
- Estimated Wait Time peut vous aider à prendre des décisions sur le moment de lire certaines invites par rapport à l'envoi d'un appelant vers la messagerie vocale.
- N'oubliez pas que vous travaillez dans les compétences
Utilisées pour automatiser la livraison des interactions en fonction des compétences, des capacités et des connaissances des agents, ce qui signifie que vous pouvez avoir un flux de travail d'entreprise qui détermine si un contact a une priorité plus élevée qu'un autre. - Votre script doit comporter une logique permettant de traiter les résultats de confiance élevée, moyenne et faible provenant de Estimated Wait Time. Par exemple, vous pouvez souhaiter diffuser un message de temps d'attente au contact en cas de confiance élevée uniquement, mais dans le cas d’une confiance moyenne, vous pouvez diffuser un message différent qui n'indique pas de temps d'attente spécifique. En cas de faible confiance, vous pouvez ne pas diffuser de message de temps d'attente. Consultez l’exemple de script sur cette page pour en savoir plus.
Types de scripts pris en charge
|
|
|
|
|
|
|
|
|
Générique |
Conversation | Téléphone | Messagerie vocale | Élément de travail | SMS |
Comparaison d'actions similaires
Les actions suivantes ont des fonctions similaires, mais présentent quelques différences essentielles :
- Estimated Wait Time : renvoie une estimation de la durée du temps d'attente du contact en fonction des valeurs entrées.
- Getqueue : renvoie des valeurs que vous pouvez utiliser pour déterminer la longueur de la file d'attente spécifiée.
Propriétés d'entrée
Ces propriétés définissent les données que l'action utilise lors de son exécution.
|
Propriété |
Description |
|---|---|
|
Add Caption |
Entrez une courte phrase qui identifie cette action dans le script de manière unique. La légende est affichée sur le canevas de script sous l’icône de l’action. |
|
SkillNo |
Le numéro de compétence ACD de la file d'attente pour laquelle vous obtenez l'estimation. |
|
LookBack |
Période historique utilisée pour déterminer le temps d'attente moyen en minutes (30 min, 15 min, 5 min). |
|
High Confidence |
Le seuil de pourcentage de Look Back qui détermine le temps d'attente a un niveau de confiance élevé. Vous pouvez entrer une valeur personnalisée entre 1 et 100. |
|
Min Confidence |
Le seuil de pourcentage de Look Back qui détermine que le temps d'attente a un niveau de confiance minimum. Vous pouvez entrer une valeur personnalisée entre 1 et 100. |
Propriétés de sortie
Ces propriétés contiennent des variables qui stockent les données renvoyées par l'exécution de l'action. Elles sont disponibles à des fins de référence et d’utilisation lorsque l'action est terminée.
|
Propriété |
Description |
|---|---|
|
EstimateValue (out) |
Estimation du temps d'attente pour tout appel entrant dans la file d'attente à ce moment en secondes. |
|
EstimateRange (out) |
Valeur plus / moins indiquant la plage de l'estimation en secondes. |
|
AdjustedEstimateValue (out) |
Temps d'estimation ajusté en fonction du temps déjà passé dans la file d'attente en secondes. |
Propriétés - Out Advanced
| Propriété | Détails |
|---|---|
|
Average Queue |
Nombre moyen d'appels en file d'attente. |
|
AverageQueueTime |
Temps moyen (en secondes) que les appelants passent en file d'attente. |
|
AverageArrivalRate |
Taux d'arrivée moyen des appelants. |
|
AverageCallDuration |
Durée moyenne de l'appel (en secondes). |
|
AverageServiceRate |
Nombre d'appels (par seconde) traités. |
|
LongestWaitTime |
Temps le plus long (en secondes) dans la file d'attente. |
|
StandardDeviationForCall |
Écart type de la durée de l'appel. |
|
AgentsOnCalls |
Nombre d'agents prenant des appels pour une compétence sélectionnée. |
|
CurrentWait |
Temps (en secondes) déjà passé dans la file d'attente. |
Conditions de branche résultantes
Les conditions de branche de résultat vous permettent de créer des branches dans votre script afin de gérer différents résultats lors de l'exécution d'une action.
|
Condition |
Description |
|---|---|
|
Default |
Chemin parcouru sauf si le script remplit une condition qui l'oblige à emprunter l'une des autres branches. Il est également suivi si les autres branches de l’action ne sont pas définies. |
|
HighConfidence |
Chemin emprunté si les niveaux de confiance sont supérieurs à la valeur définie dans la propriété High Confidence. |
|
MedConfidence |
Chemin emprunté si les niveaux tombent en dessous de la valeur définie dans le champ de propriété High Confidence mais au-dessus de la valeur dans le champ de propriété Min Confidence. |
|
LowConfidence |
Chemin emprunté si les niveaux tombent en dessous de la valeur définie dans le champ de propriété Min Confidence.
|
|
InvalidEstimate |
Chemin emprunté si l'estimation n'est pas valide. |
|
Error |
Chemin emprunté en cas de problème inattendu (par exemple, mauvaise connectivité, erreurs de syntaxe, etc.). La variable _ERR doit être renseignée avec une explication condensée du problème. |
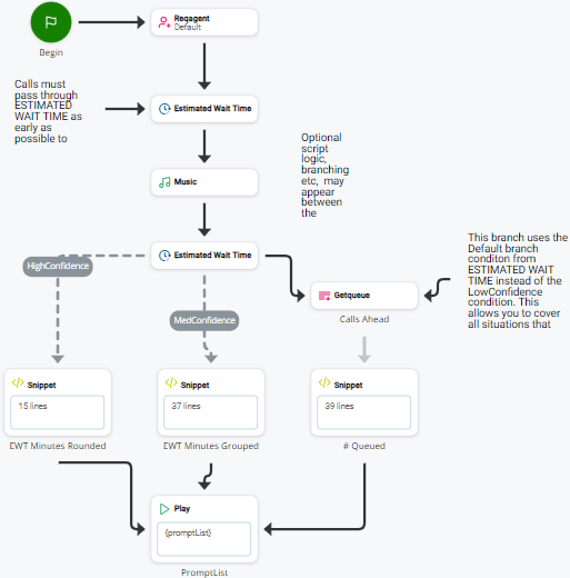
Exemple de script
Cet exemple montre comment cette action peut être utilisée dans les scripts. Il ne s'agit pas d'un script complet. Une rédaction de script supplémentaire peut être requise.
Dans cet exemple, nous vous expliquons comment utiliser Estimated Wait Time dans un script. Il utilise deux actions Estimated Wait Time, une immédiatement après Reqagent et l’autre plus tard dans le script. Il est recommandé de passer un Estimated Wait Time immédiatement après Reqagent pour obtenir le calcul le plus précis possible de l'action.
Il n’est pas nécessaire d’utiliser deux actions Estimated Wait Time. Vous pouvez brancher votre script en fonction de la confiance accordée par le premier Estimated Wait Time. Toutefois, si vous avez besoin d'une autre logique de script avant de créer une branche en fonction du niveau de confiance du temps d'attente, vous pouvez utiliser une deuxième instance de l'action plus tard dans votre script.
Dans l'exemple, Estimated Wait Time comporte trois branches basées sur les résultats de confiance :
- Grande confiance : le Snippet connecté à cette branche qui calcule le temps d'attente, en minutes, et choisit le message d'assistance vocale approprié à diffuser au contact.
- Confiance moyenne : le Snippet connecté à cette branche calcule le temps d'attente, en minutes, puis utilise uneSELECT instruction pour choisir le message d'assistance vocale approprié en fonction de la durée de l'attente.
- Par défaut : au lieu d'utiliser la branche LowConfidence, cet exemple utilise la branche Par défaut. Le script adopte la branche Par défaut dans toutes les situations qui ne sont pas de grande confiance ou de confiance moyenne, ou une erreur. Voici donc les pratiques recommandées en matière de script pour connecter la branche Par défaut de chaque action.