GET SOURCE MAP

このヘルプページはStudio向けです。 この情報は、Desktop Studio用にも提供されています。

マップピンと下向きの矢印が入った四角。

指定されたソースの既存の凡例を取得します。 たとえば、既存のマップに追加する場合は、ソース マップを取得して、新しいデータ定義を追加できます。

依存関係

Get Source Mapは、Proactive XSでのみ使用できます。

サポートされているスクリプトタイプ

その四角から分岐した線が、他の3つにつながっている四角。

一般

Eメール チャット 電話 ボイスメール ワークアイテム SMS

入力プロパティ

これらのプロパティは、アクションが実行時に使用するデータを定義します。

プロパティ

説明

Add Caption

スクリプト内でこのアクションを一意に識別できる、短いフレーズを入力します。 アクションアイコンにカーソルを合わせるとキャプションが表示されます。

Source Name 記録が発生したソースの名前。 システム内の記録の論理グループを提供します。 ソースマップが無効であるか見つからない場合、外部IDの欠落エラーが発生することがあります。

出力プロパティ

これらのプロパティには、実行したアクションから返されたデータを保持する変数が含まれています。 これらはアクションが完了したときに参照・使用することができます。

プロパティ

説明

Results 実行中のアクションの結果を含む動的データオブジェクト。

結果分岐条件

結果の分岐条件を使用すると、アクションが実行されたときにさまざまな結果を処理できるように、スクリプトにブランチを作成できます。

条件

説明

Default

スクリプトが他のブランチのいずれかを取る必要がある条件を満たさない限り、パスが取られます。 他のブランチが未定義の場合にも使用されます。

InvalidSource

指定されたソース名が存在しない場合に取られるパス。

スクリプトの例

これは、このアクションをスクリプトでどのように使用できるかを示す例です。 完全なスクリプトではありません。 追加のスクリプト作成が必要な場合があります。

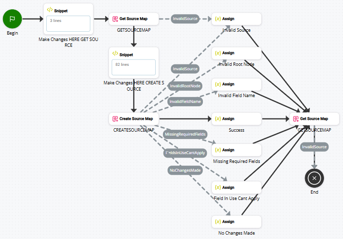
以下の例は、より大きなスクリプトの一部です。 スクリプト全体は、Createsourcemap アクション 電話スクリプトの例で確認できます。 このスクリプトの一部は、既存のソースマップを取得し、変更を加えるために使用されます。

GET SOURCE MAP を使用するスクリプトからの画像。

以下のサンプル スクリプトでは、エディターを開く アクションの [SNIPPETをクリックすると、スクリプトで使用されているスニペット コードを表示できます。

このスクリプトをダウンロードします