ESTIMATED WAIT TIME

本帮助页面适用于 Studio此信息也可用于Desktop Studio

基于联络中心队列的历史数据对等待时间进行有根据的估算。此作通过在路由流中预先传达等待时间来帮助管理联系人期望。 此外,如果联系人不想忍受长时间的等待,该操作可使您提供其他联系方式,如留下语音邮件或设置回呼。

Estimated Wait Time 创建的估计值可能会受到各种因素的影响,包括可处理联系人的坐席数量突然变化、数量激增或将长时和短时联系人混合到一个队列中。 此估算操作为您提供了统计数据,您可以基于这些数据为您的联系人打造合适的体验。

此操作是一个非常强大的工具,有助于将呼叫者保持在队列中。 最佳做法是永远不要向联系人显示实际的预计时间。 而是使用一般的时间限制;例如,“您的等待时间不超过五分钟”。

依赖关系

  • 只有经过 Estimated Wait Time 操作的联系人才能加至运算中。 最佳做法是在 Reqagent 操作后立即执行 Estimated Wait Time 操作。

    在工作项脚本中使用此操作时,可以在联系人处于队列中时将其用于判定逻辑。

  • Estimated Wait Time 可帮您决定当下是播放相应的提示,还是把呼叫者转到语音信箱。
  • 记住您是在基于技能关闭 用于根据坐席的技能、能力和知识自动传递交互。的路由环境中操作,这意味着您可能有一个确定一位联系人是否比另一位联系人具有更高优先级的业务工作流。
  • 您的脚本必须具有处理来自 Estimated Wait Time 的高、中和低置信度结果的逻辑。 例如,您可能只想在高置信度时为联系人播放等待时间消息,但对于中等置信度,您可能会播放一条不说明具体等待时间的不同消息。 对于低置信度,您可能根本不想播放等待时间消息。 本页上的脚本示例演示了这一点。

支持的脚本类型

其中一条分支线通向其他三个正方形的正方形。

通用

电子邮件 聊天 电话 语音邮件 工作项 SMS

类似操作比较

以下操作具有类似功能,但存在一些关键区别:

  • Estimated Wait Time:根据输入值返回联系人等待时间的估计值。
  • Getqueue:返回用于确定指定队列长度的值。

输入属性

这些属性定义操作在执行时使用的数据。

属性

说明

Add Caption

输入在脚本中唯一标识此操作的短语。 标题显示在脚本画布上的操作图标下方。

SkillNo

您为之获得估算值的队列的 ACD 技能编号。

LookBack

用于确定平均等待时间(以分钟计)的历史时间范围(30 分钟15 分钟5 分钟)。

High Confidence

确定等待时间的Look Back百分比阈值具有高置信度。 您可以输入一个 1100 之间的自定义值。

Min Confidence

确定等待时间的Look Back百分比阈值具有最低置信度。 您可以输入一个 1100 之间的自定义值。

输出属性

这些属性包含保存执行操作返回的数据的变量。 它们在操作完成后供引用和使用。

属性

说明

EstimateValue (out)

对在某个时刻进入队列的任何呼叫的等待时间的估计(以秒计)。

EstimateRange (out)

代表预计范围的正负值,以秒计。

AdjustedEstimateValue (out)

根据已经待在队列中的时间来调整的预计时间(以秒计)。

属性 - 输出高级

属性 详细信息

Average Queue

队列中呼叫者的平均数量。

AverageQueueTime

呼叫者待在队列中的平均时间(以秒计)。

AverageArrivalRate

呼叫者的平均来话到达速率。

AverageCallDuration

平均通话时长(以秒计)。

AverageServiceRate

(每秒)在处理的呼叫数量。

LongestWaitTime

最长排队时间(以秒计)。

StandardDeviationForCall

呼叫时长的标准差。

AgentsOnCalls

针对所选技能接通呼叫的坐席的数量。

CurrentWait

在队列中已经待的时间(以秒计)。

结果分支条件

结果分支条件允许您在脚本中创建分支,以在执行操作时处理不同的结果。

条件

说明

Default

除了脚本满足条件要求其接受其他分支的情况之外,所要采用的路径。 如果未定义操作的其他分支,也会执行此操作。

HighConfidence

置信水平高于 High Confidence 属性中设置的值时所采用的路径。

MedConfidence

当置信级别低于 High Confidence 属性字段中设置的值,但高于 Min Confidence 属性字段中的值时所采用的路径。

LowConfidence

当置信级别低于 Min Confidence 属性字段中的值时所采用的路径。

 

InvalidEstimate

估算无效时所采用的路径。

Error

出现意外问题(如连接性差、语法错误等等)时所要采用的路径。 _ERR 变量中应填入对问题的简明解释。

脚本示例

这是一个示例,说明如何在脚本中使用此操作。 它并不是一个完整的脚本。 可能还需要编写其他脚本。

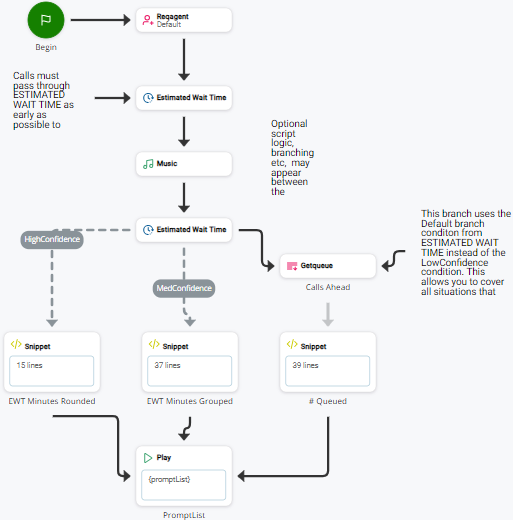
此示例演示如何在脚本中使用 Estimated Wait Time。 它使用两个 Estimated Wait Time 操作,一个紧跟在 Reqagent 之后,另一个在脚本中稍后部分。 将 Estimated Wait Time 放置在紧跟 Reqagent 之后是从该操作中获得最准确计算的最佳做法。

您不需要使用两个 Estimated Wait Time 操作。 您可以根据第一个 Estimated Wait Time 的置信度对脚本进行分支。 但是,如果您在根据等待时间置信度对脚本进行分支之前需要其他脚本逻辑,则可以在脚本的后面使用该操作的第二个实例。

在该示例中,根据置信度结果 Estimated Wait Time 具有三个分支:

  • 高置信度:连接到此分支的 Snippet 计算等待时间(以分钟为单位),然后选择将为联系人播放的相应提示消息
  • 中置信度:连接到此分支的 Snippet 计算等待时间(以分钟为单位),然后使用 SELECT 语句根据等待时间长短选择相应提示。
  • 默认值:此示例使用默认值,而不是使用 LowConfidence 分支。 对于所有非高置信度或中置信度或者错误的情况,脚本将采用默认分支。 这涉及连接每个操作的默认分支的脚本编写最佳做法

下载该示例